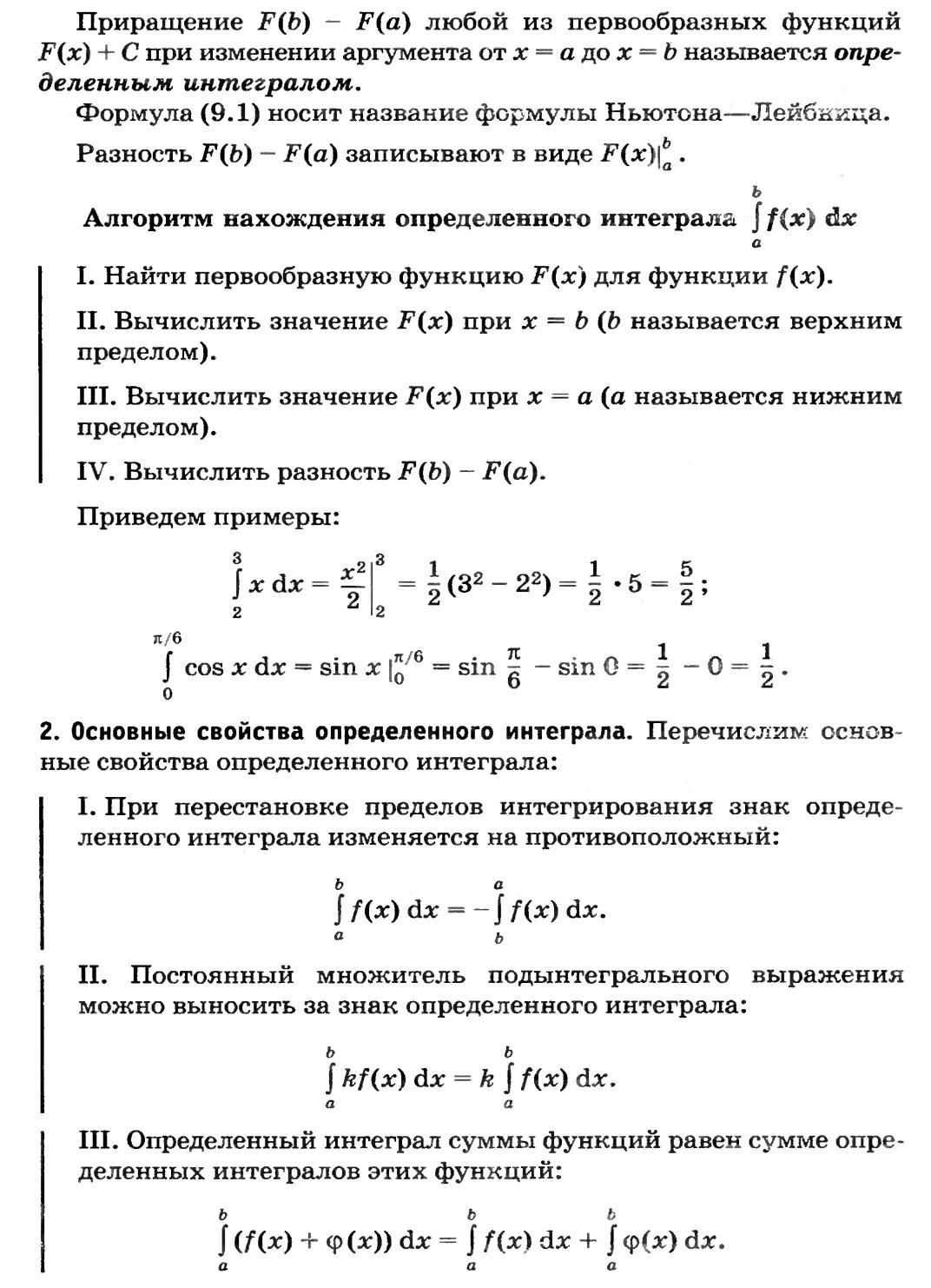
Вычисление интегралов конспект