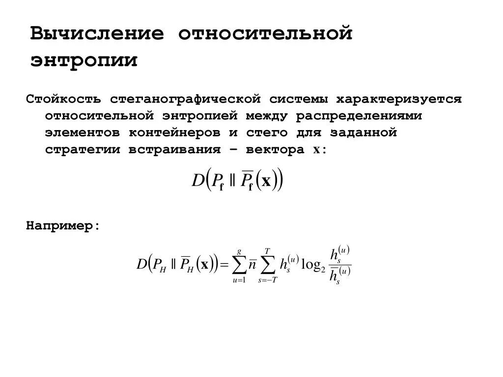
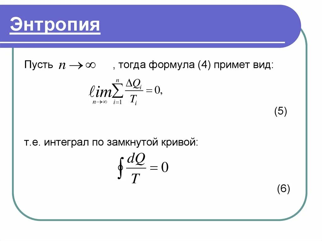
Вычисление энтропии