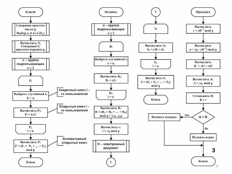
Выбран неизвестный алгоритм подписи