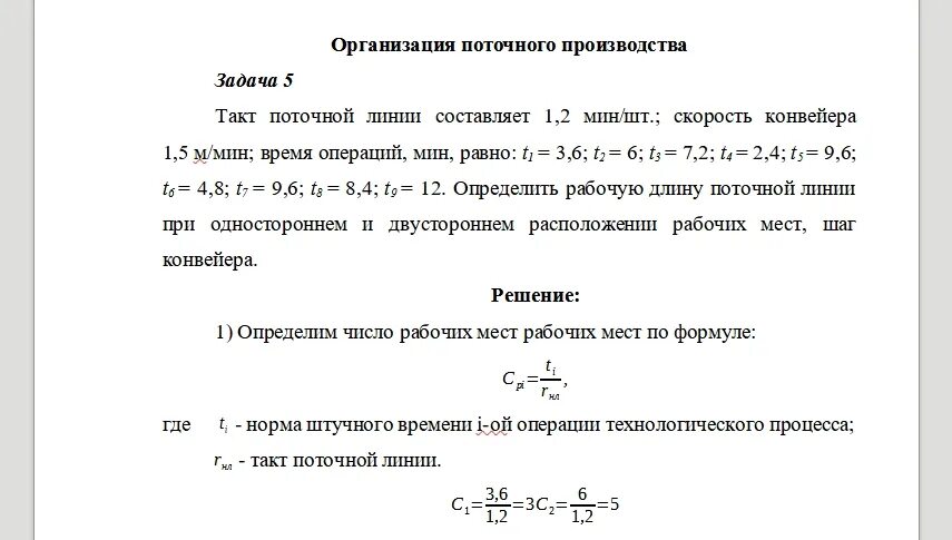
Время цикла операции