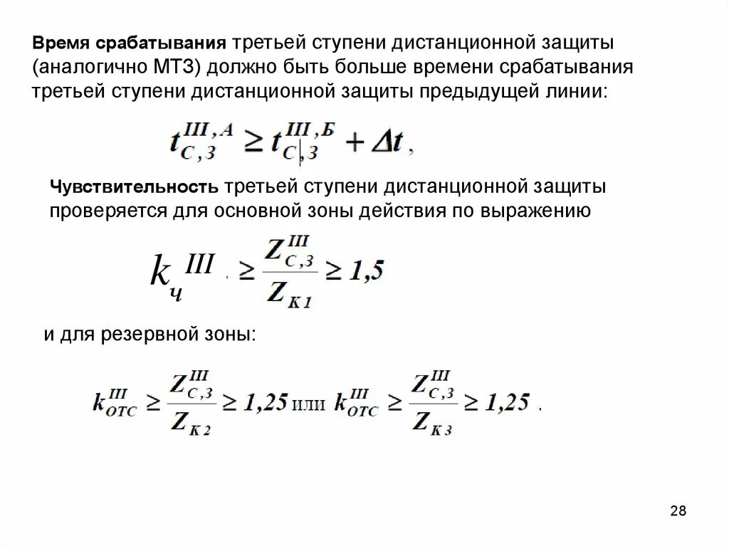
Время срабатывания датчика