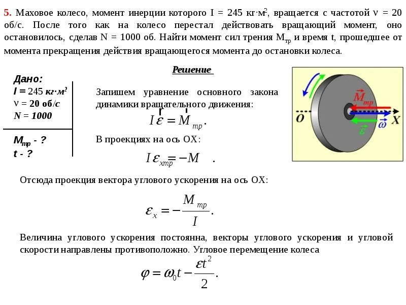
Вращательное движение заготовки