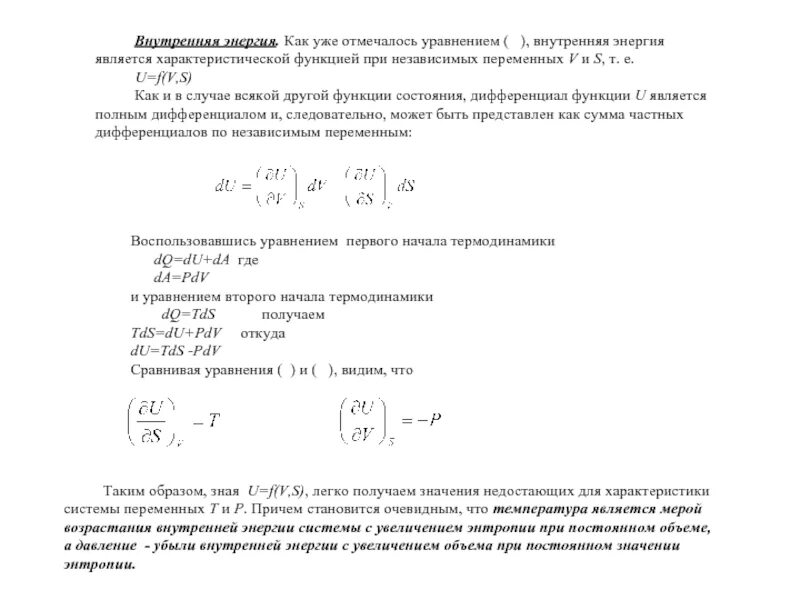
Внутренняя энергия является функцией