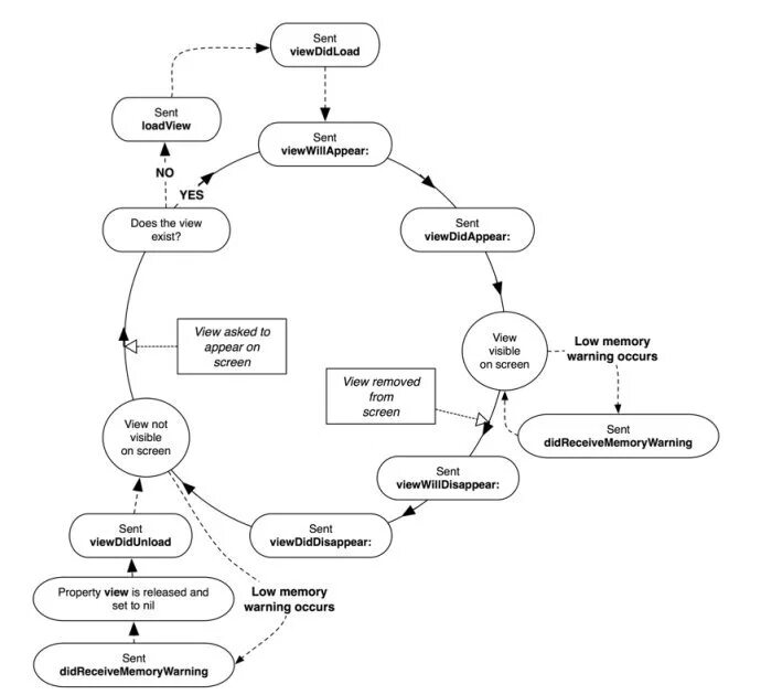
View is appearing