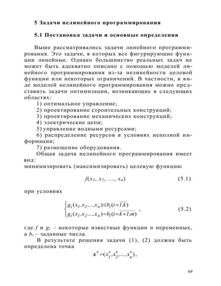
Виды нелинейного программирования