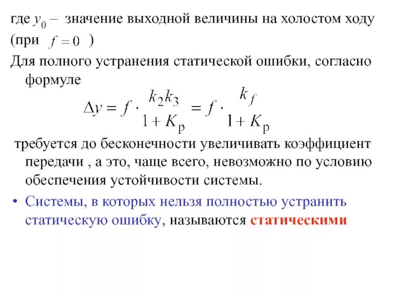
Входных значений в выходные и