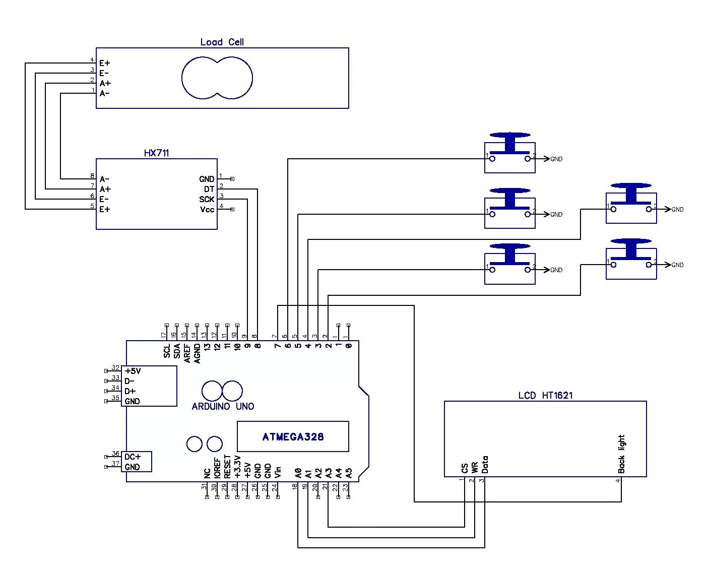
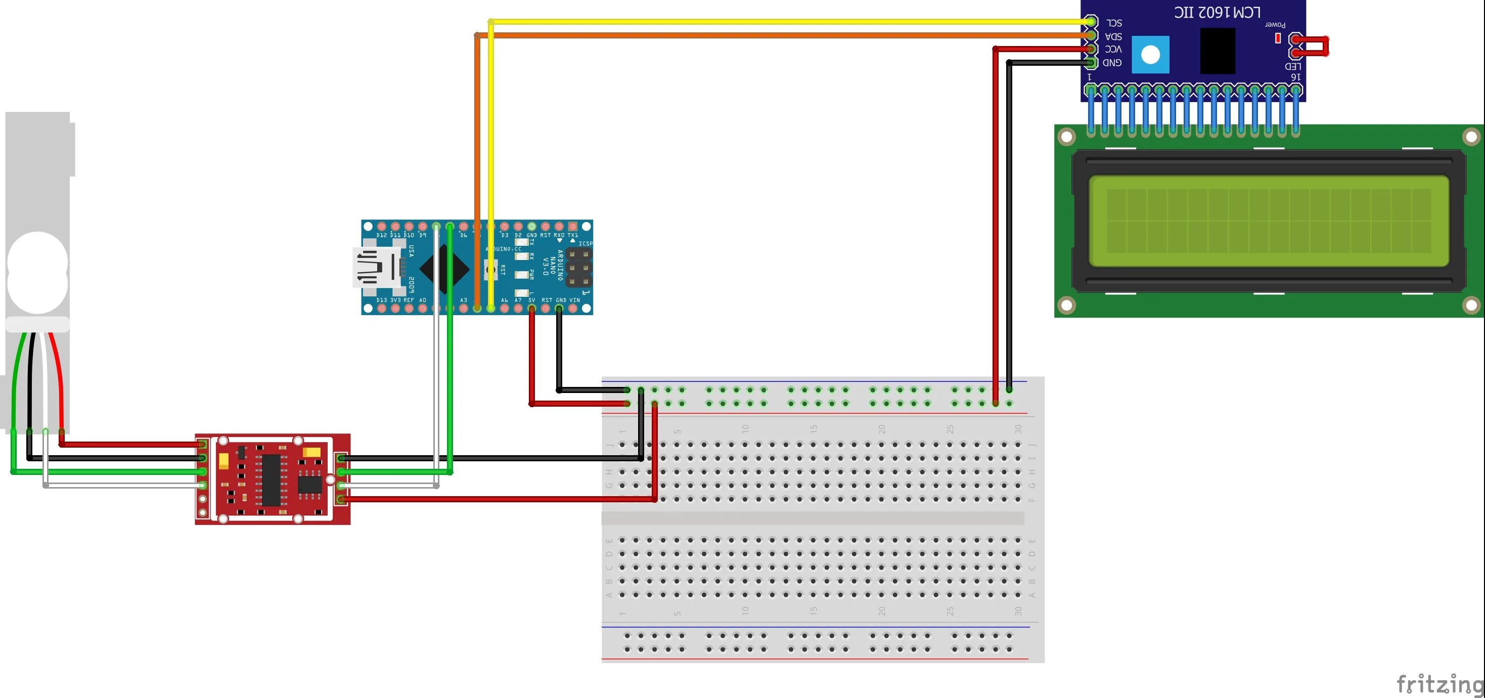
Весы на ардуино