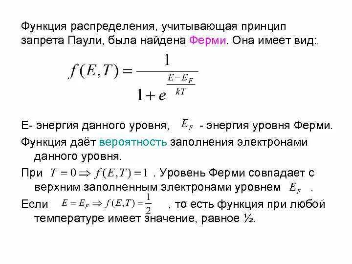
Вероятность заполнения энергетического уровня