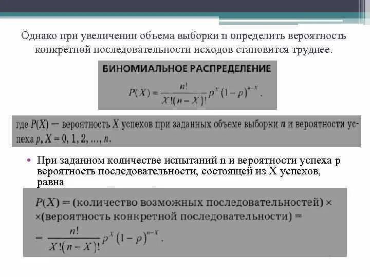
Вероятность последовательности чисел