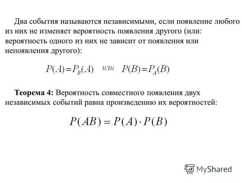
Вероятность двух независимых событий формула