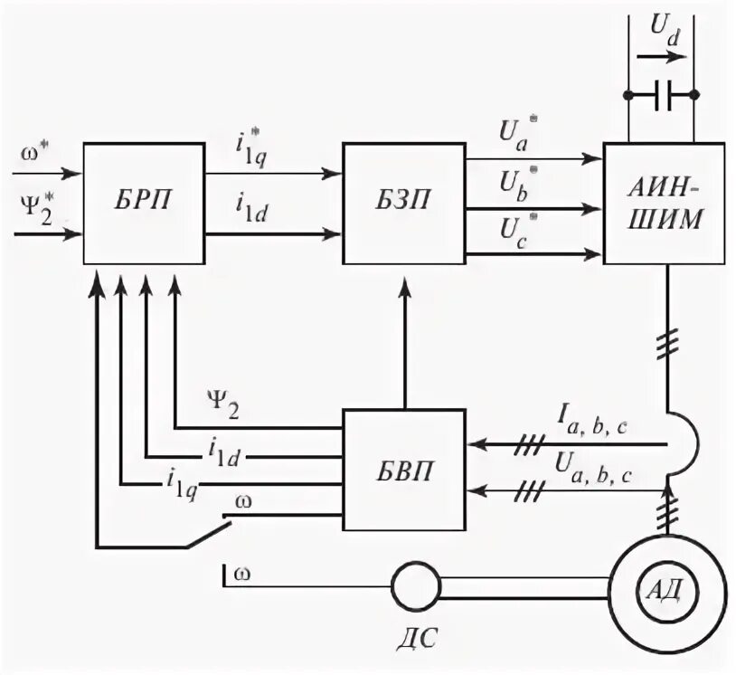
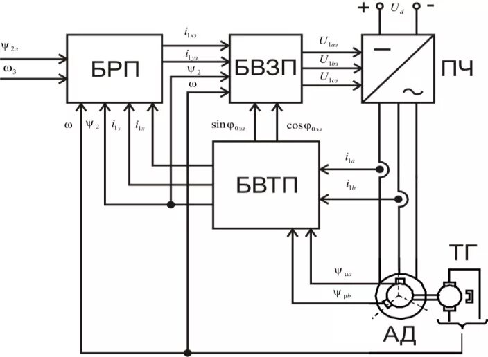
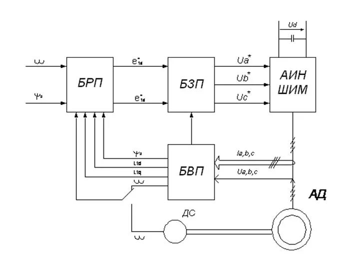
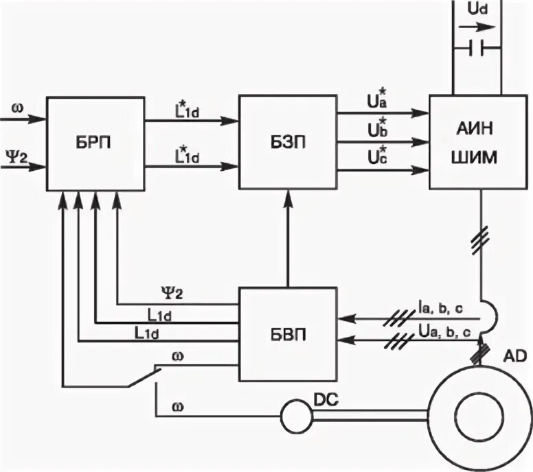
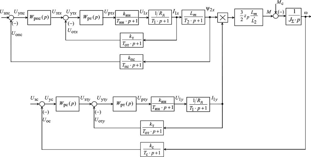
Векторное управление асинхронным двигателем