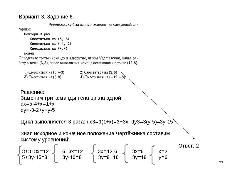
Вариант 1 к 4 решение