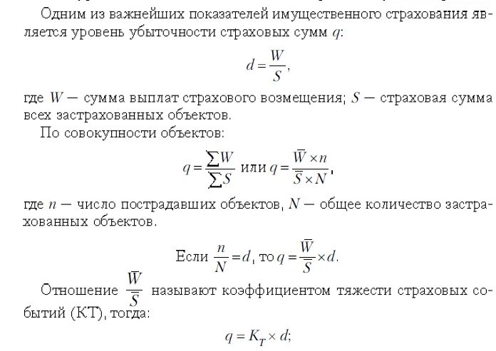
В зависимости от уровня оплаты