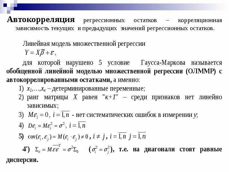
В зависимости от дальнейшего