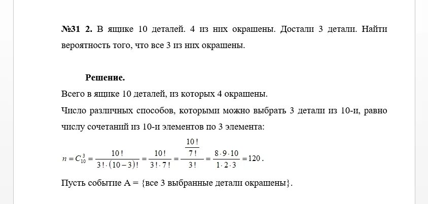
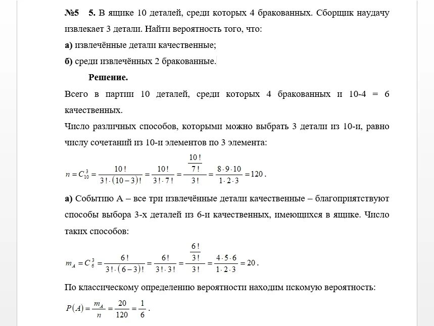
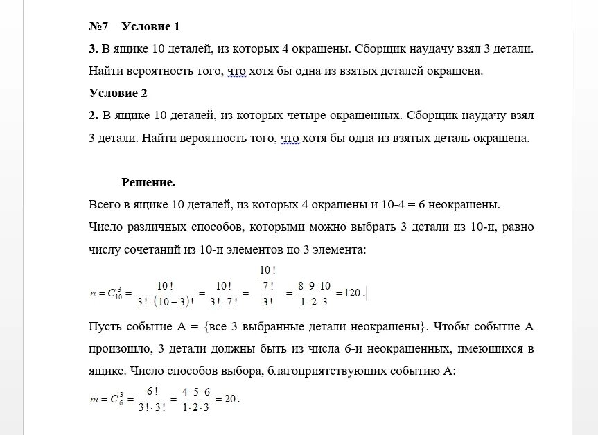
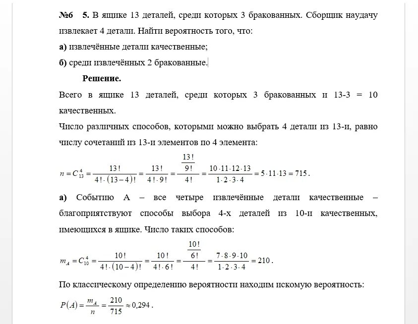
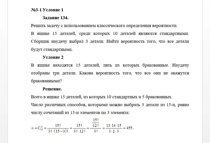
В ящике 10 деталей среди которых