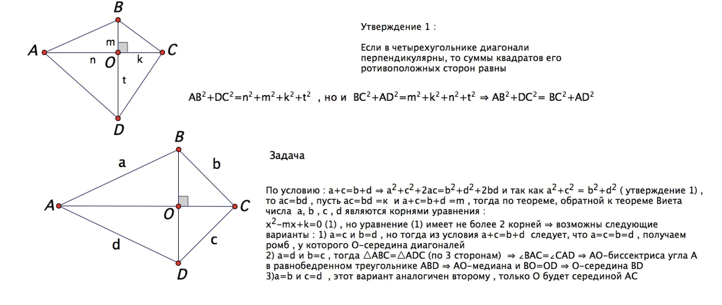
В выпуклом четырехугольнике abcd ad bc