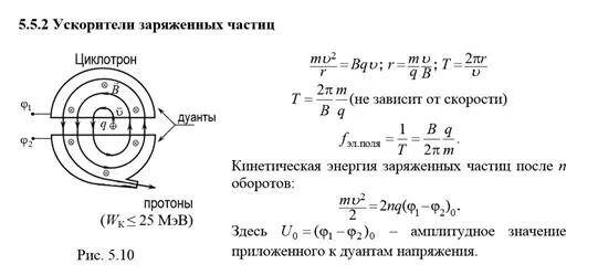
В циклотроне протоны движутся