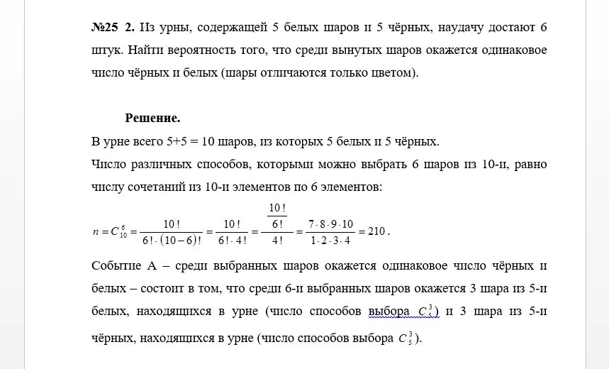
В том числе и белых