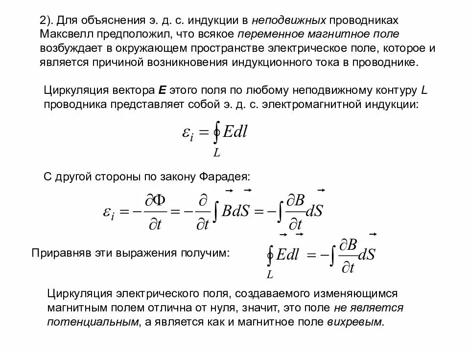
В пространстве окружающем токи