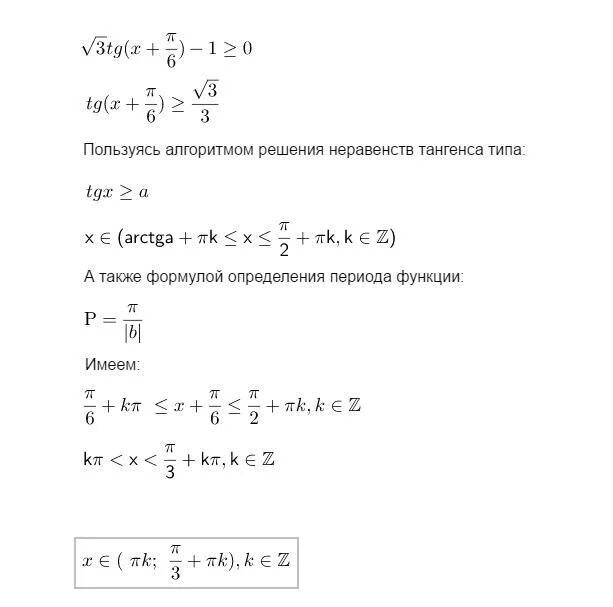
В ответе укажите число целых решений