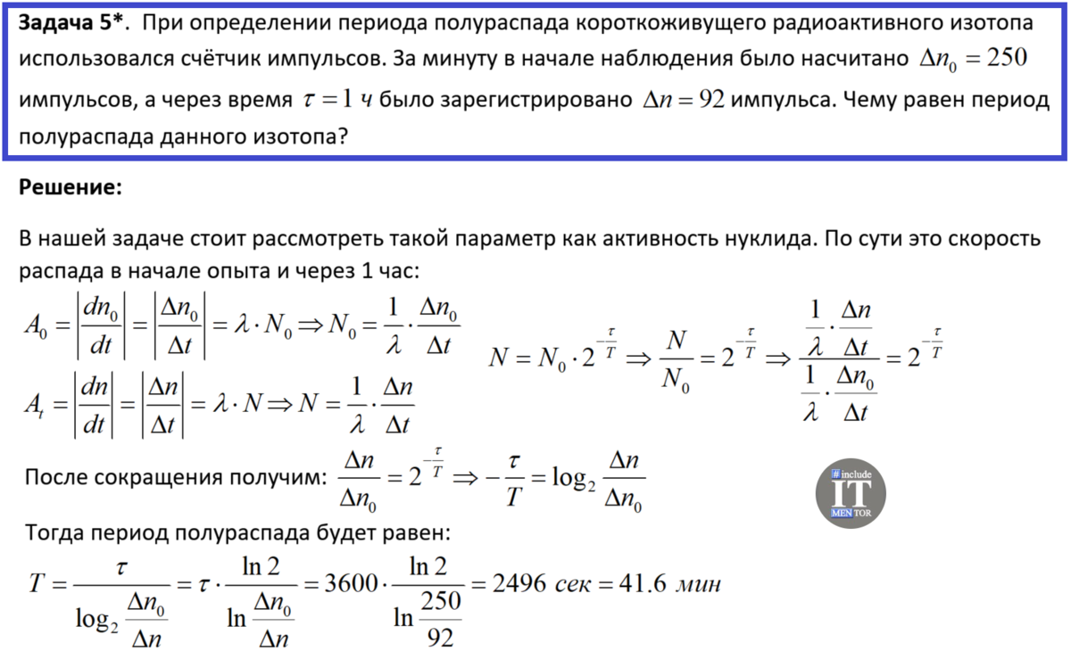
В ходе распада радиоактивного изотопа а