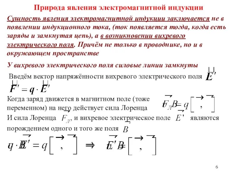
В чем заключается явление электромагнитной