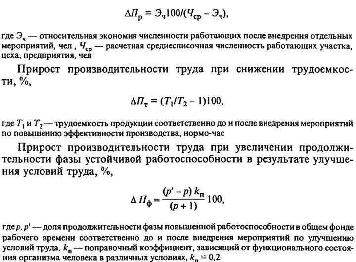
Увеличение количества работающих