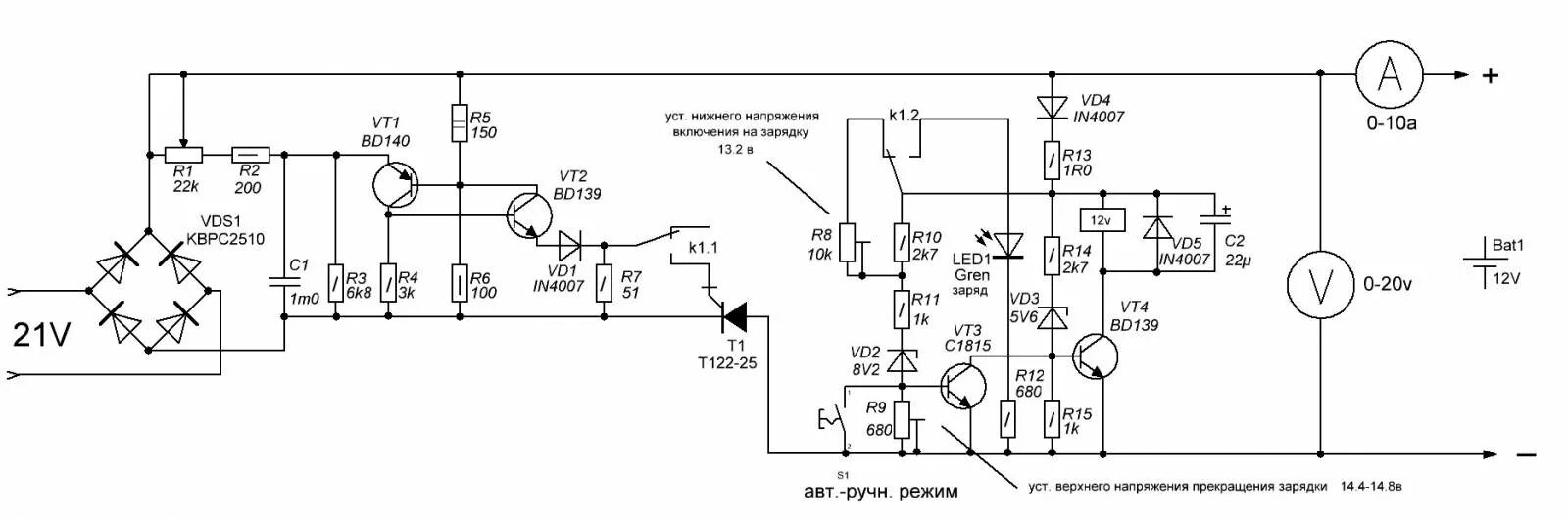
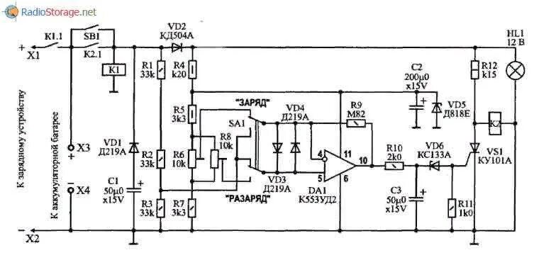
Устройство автоматического отключения аккумулятора