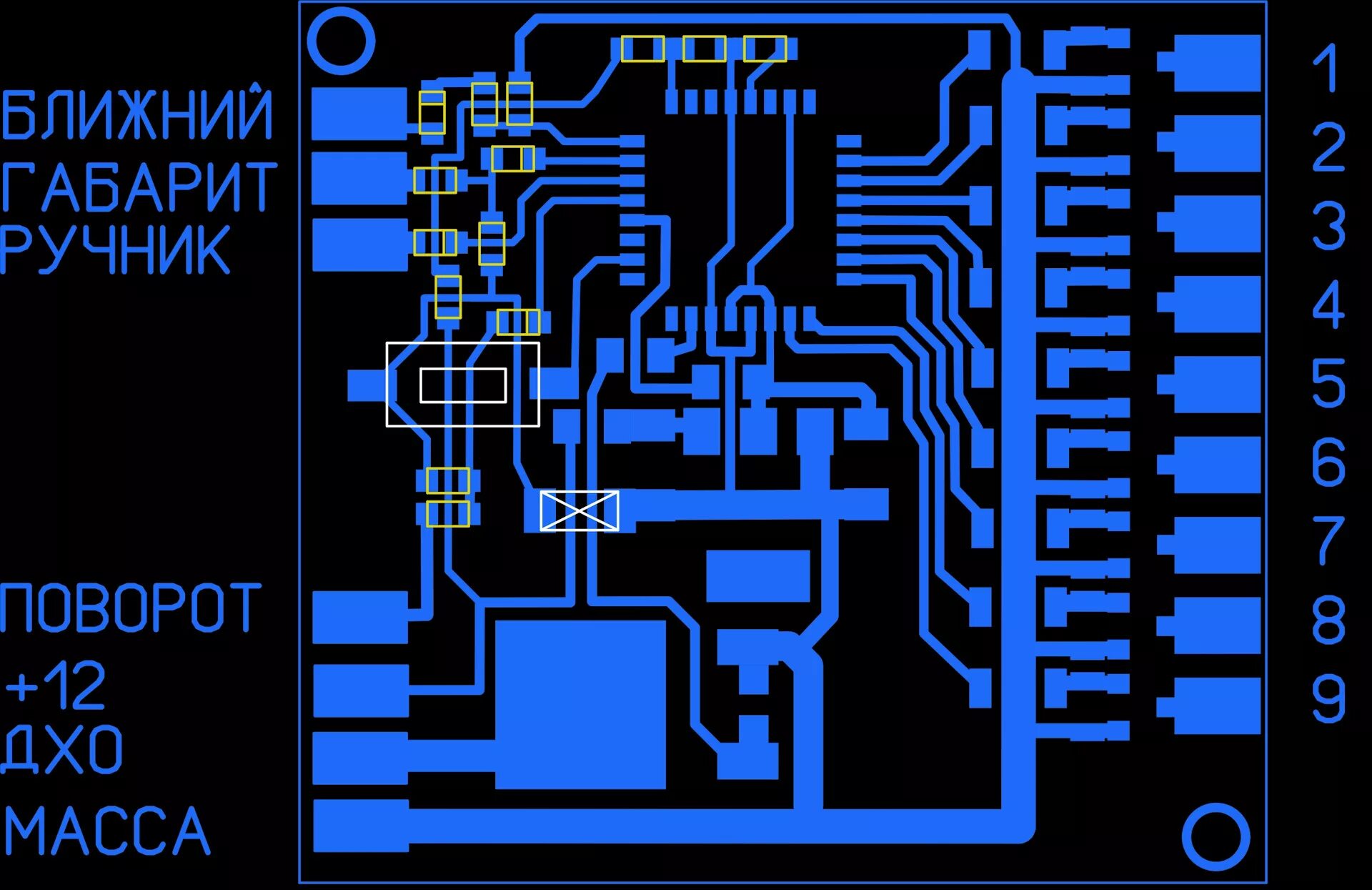
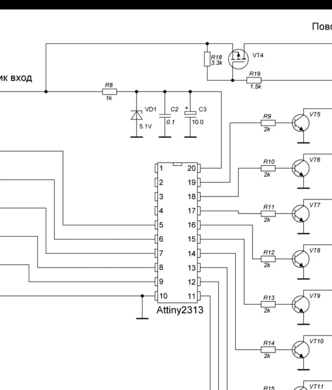
Установка бегущих поворотников