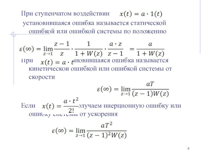
Установившаяся ошибка системы