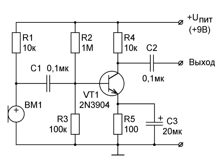
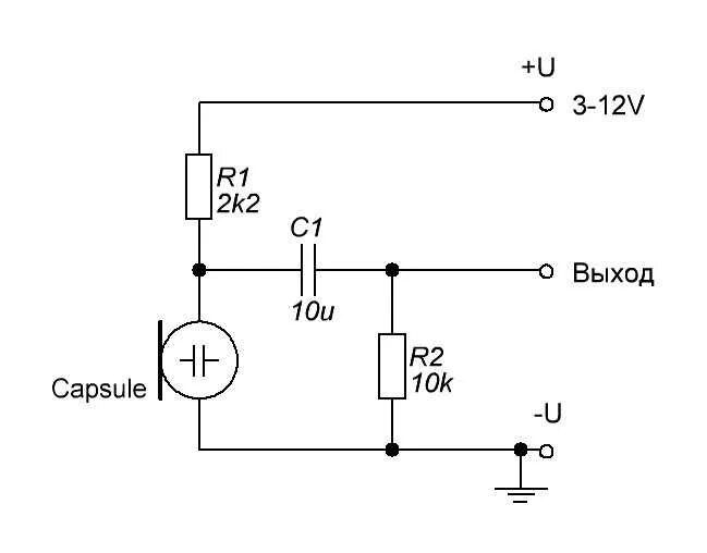
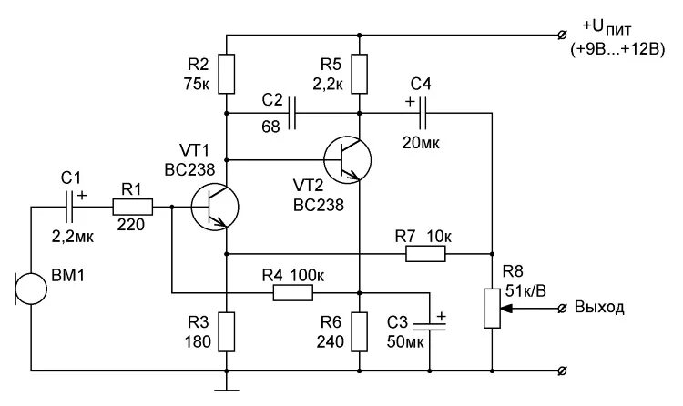
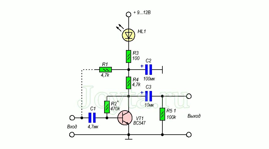
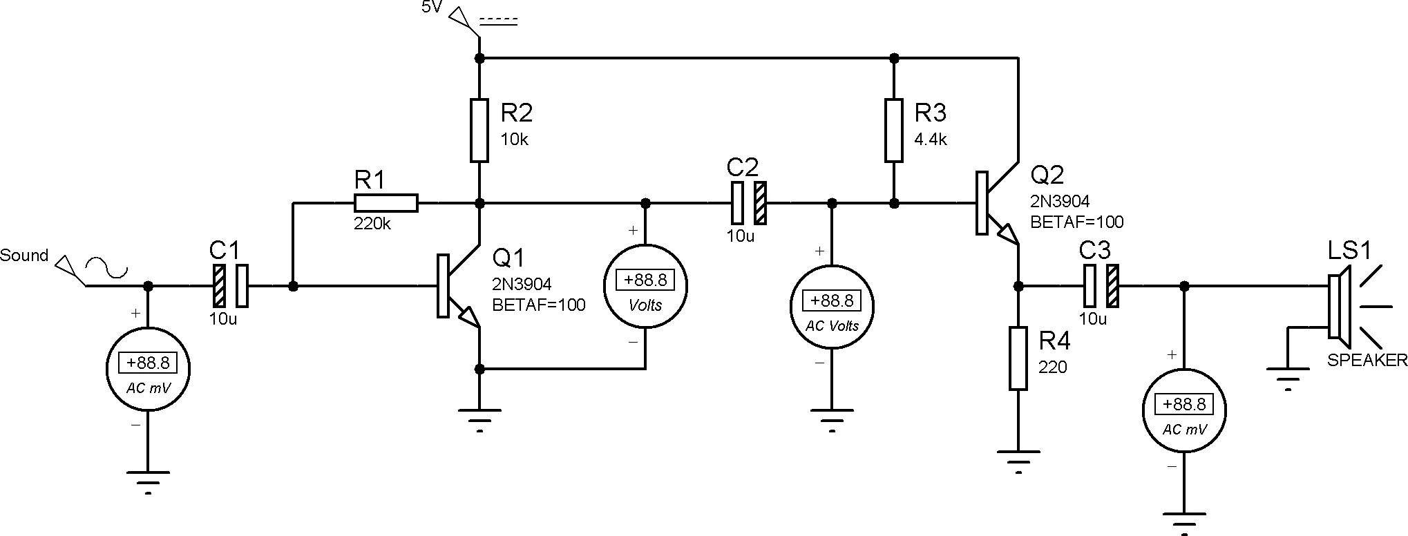
Усилитель для динамического микрофона