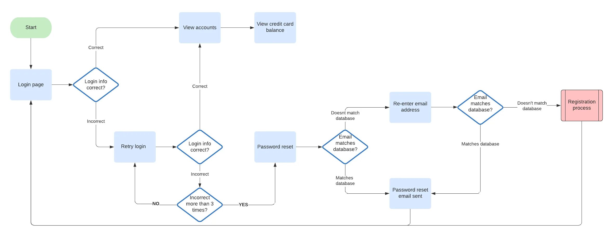
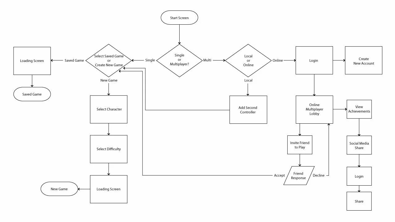
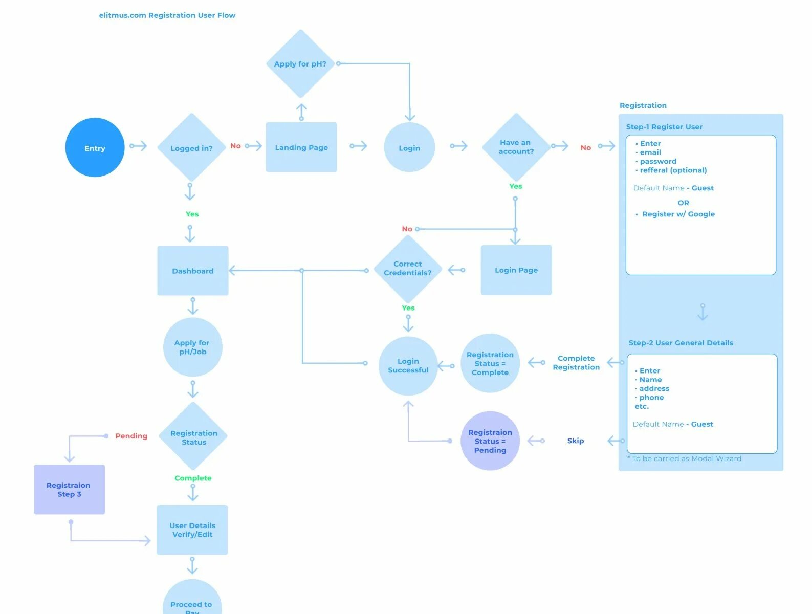
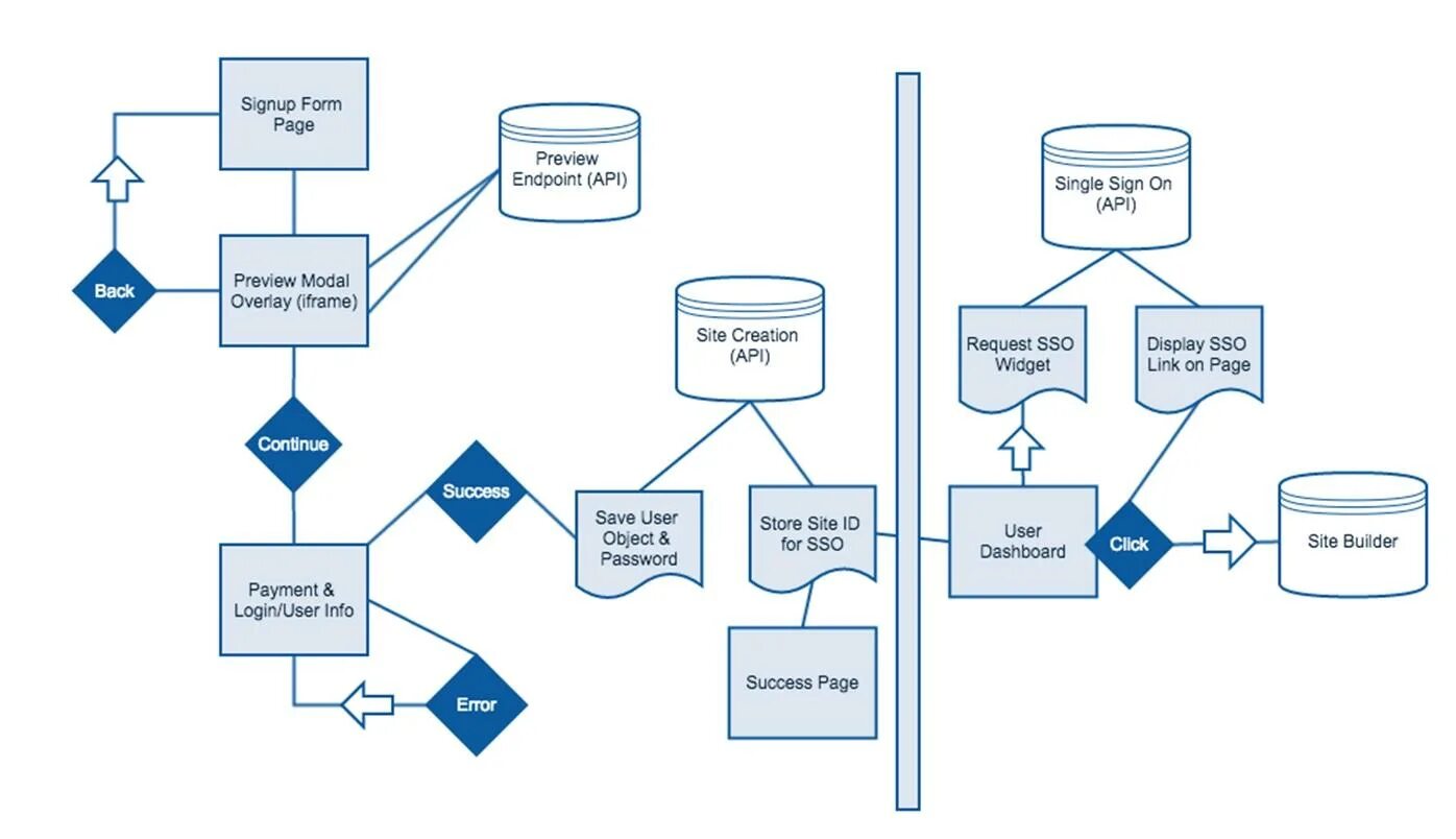
User flow диаграмма