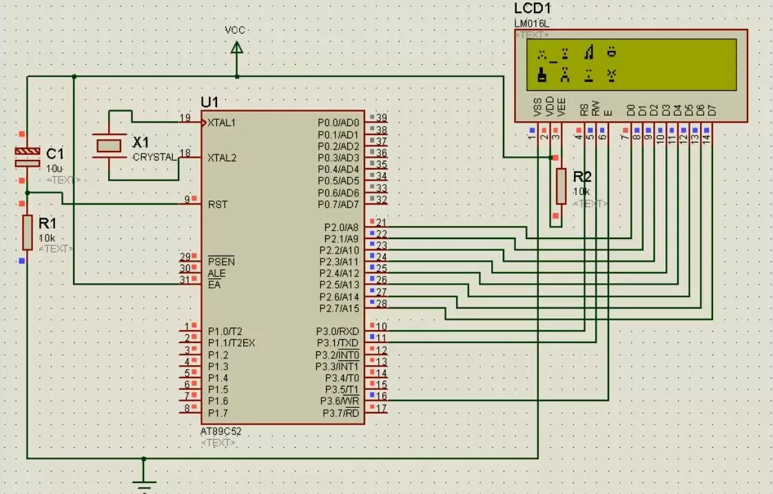
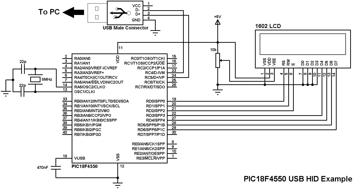
Usb 2 lcd