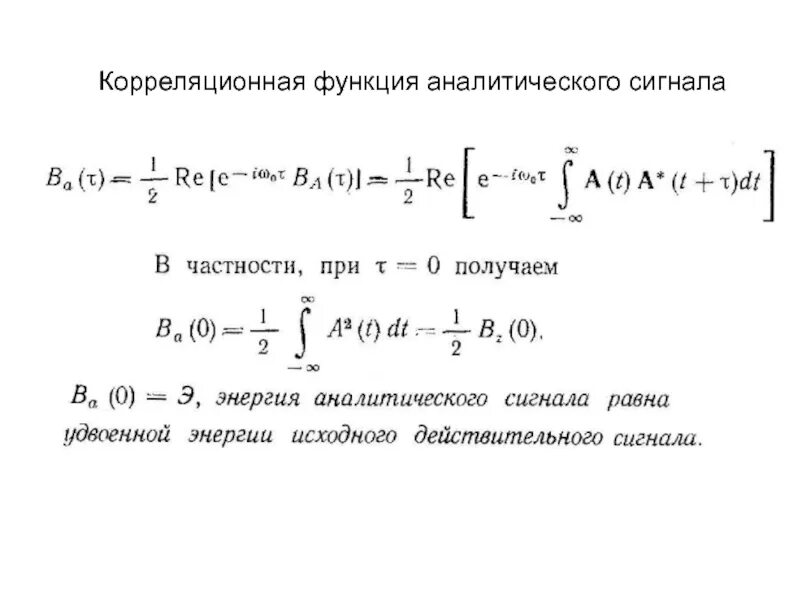
Уровень сигнал функция