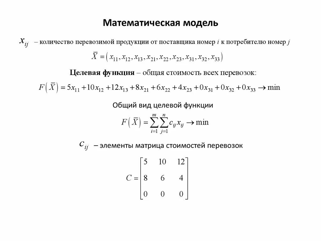
Урок математическое моделирование 9 класс