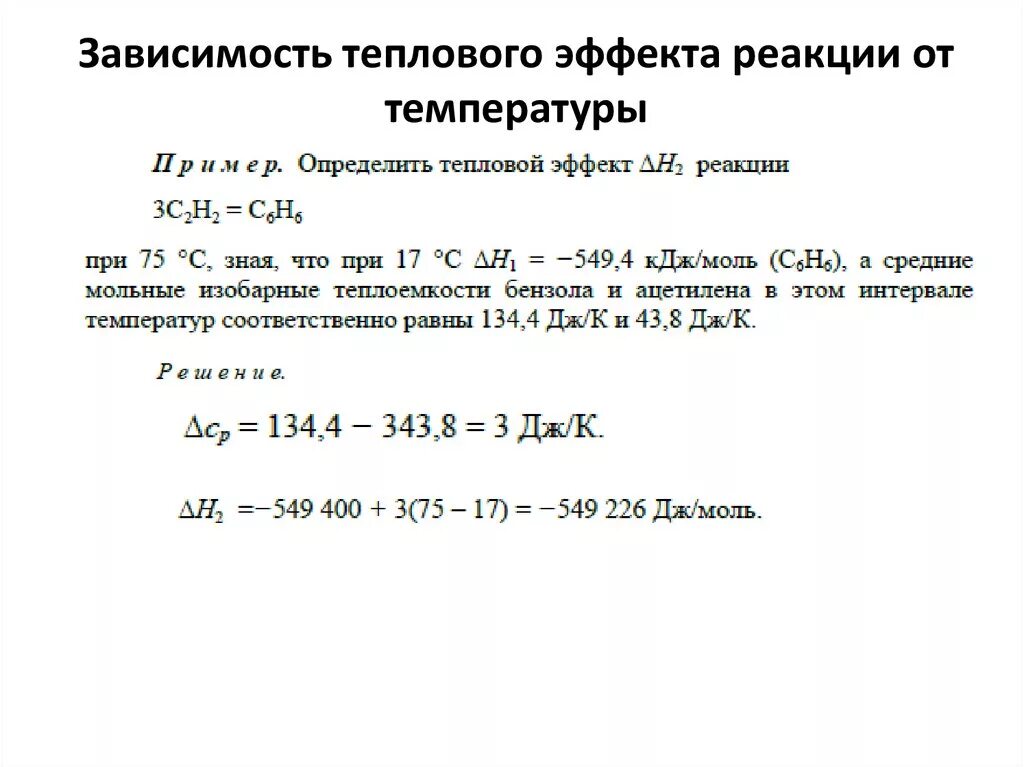
Уравнение теплового эффекта реакции