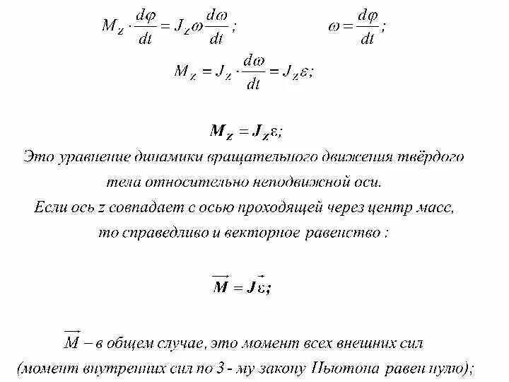
Уравнение динамики вращательного движения относительно неподвижной