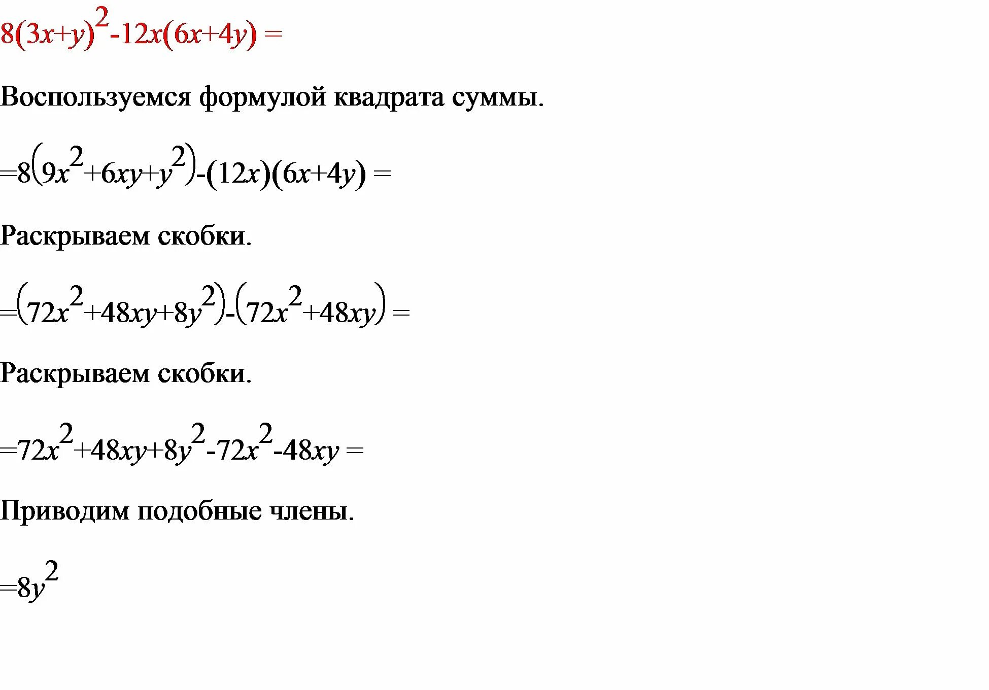
Упростить выражение 2 х 7 4х