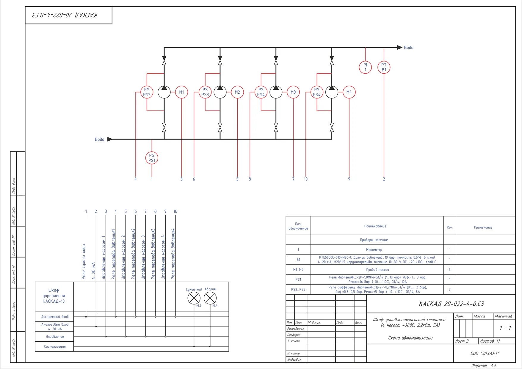
Управляющий каскад