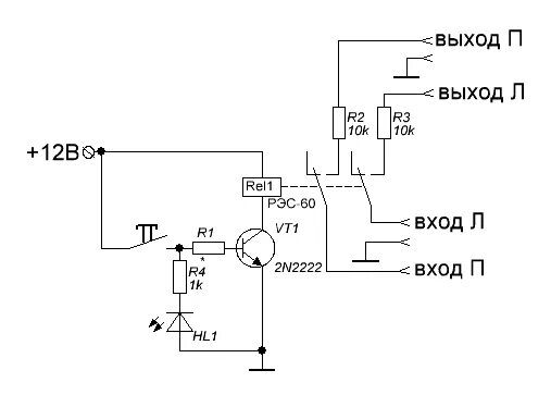
Управление звуковыми сигналами