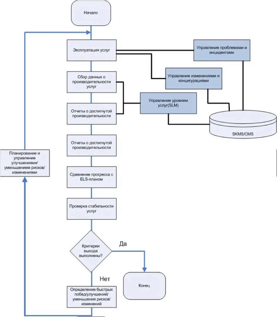
Управление развертыванием