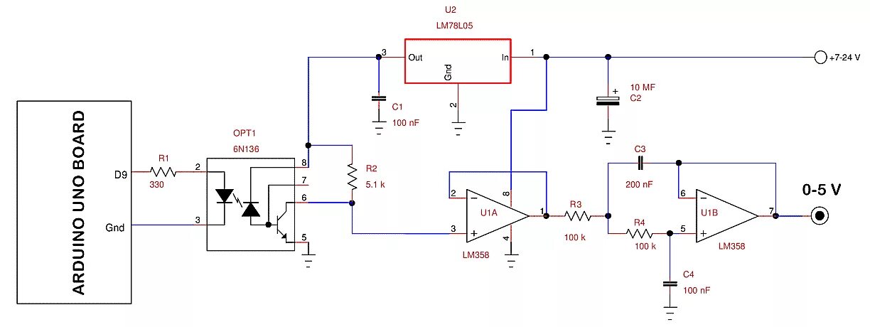
Управление 0 10 вольт