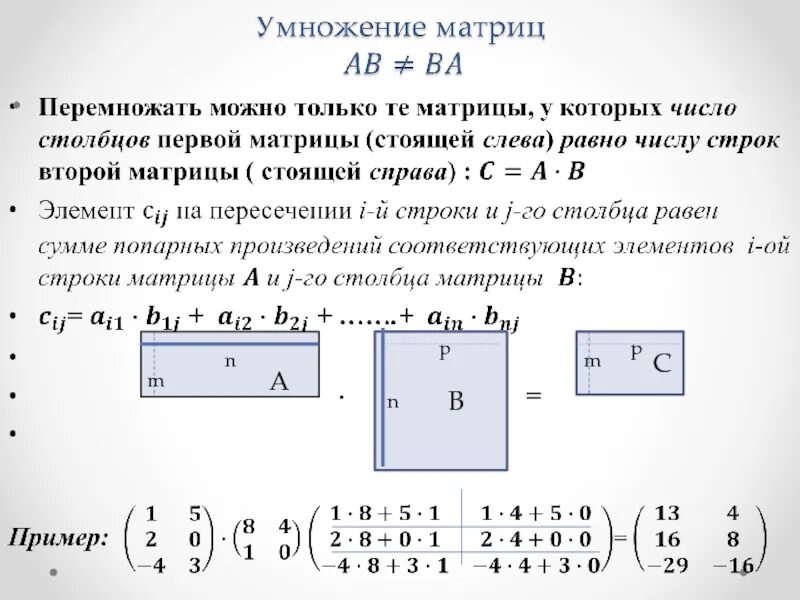
Умножение прямоугольных матриц