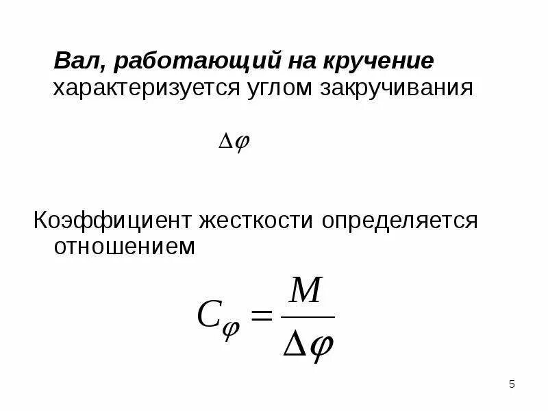
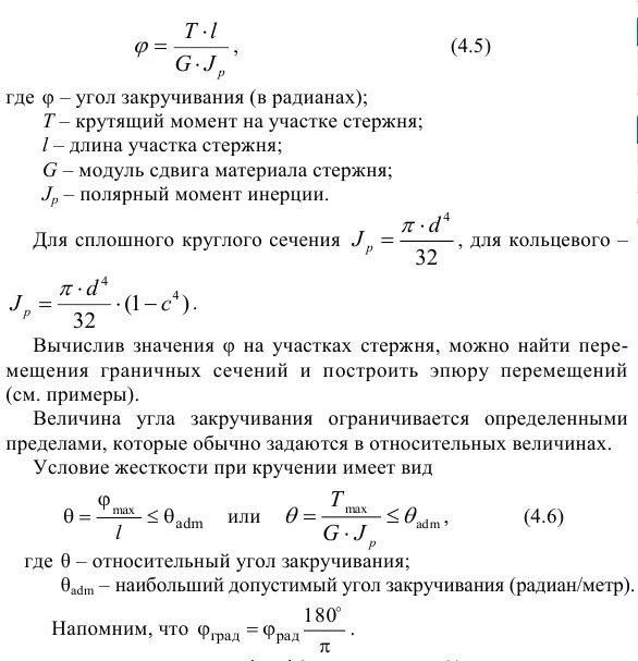
Угол закручивания при кручении