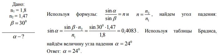
Угол преломления глицерина