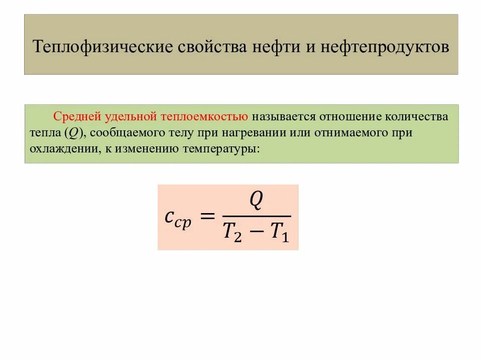
Удельной теплоемкостью называется