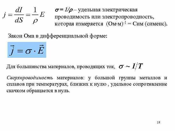
Удельной проводимостью удельной электропроводностью