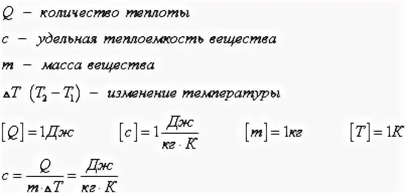
Удельная теплоемкость вычисляется по формуле