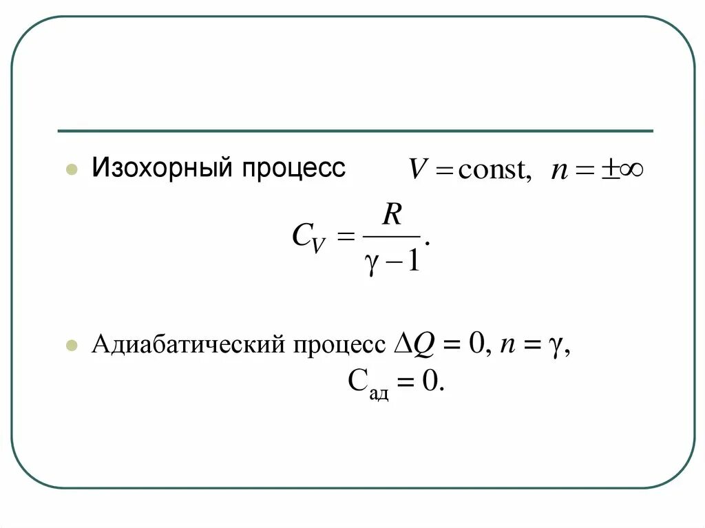
Удельная теплоемкость при изобарном процессе