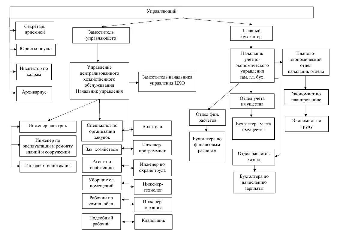
Учреждения по обеспечению деятельности бюджетных организаций